zoty中欧
GO
简体中文
繁體中文English
新闻动态
行业动态
公司新闻
展会活动
产品展示
碳钢及高强钢
热强钢
低温钢
耐候钢
不锈钢
镍合金
铸铁
耐磨质料
HOBART产品
下载中心
效劳支持
研发能力
质量品质
清静环保
经销网络
zoty中欧总部
销售区域
集团全球网络
关于zoty中欧
ITW
焊接大中华区
昆山zoty中欧
视频中心
新闻动态
News
· 公司新闻
首页
>
新闻动态
>
公司新闻
>
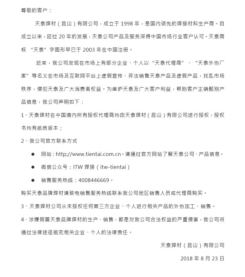
关于虚伪宣传、不法销售zoty中欧产品及虚伪产品的情形声明
关于虚伪宣传、不法销售zoty中欧产品及虚伪产品的情形声明
日期:2019年02月22日
上一篇:
感恩偕行,,,,,绽放2019!
下一篇:
热烈祝贺zoty中欧焊材(昆山)有限公司与陕西延伸石油化建股份有限公司手艺交流会取得圆满乐成
新闻动态
行业动态
公司新闻
展会活动
产品展示
碳钢及高强钢
热强钢
低温钢
耐候钢
不锈钢
镍合金
铸铁
耐磨质料
HOBART产品
下载中心
效劳支持
研发能力
质量品质
清静环保
经销网络
zoty中欧总部
销售区域
集团全球网络
关于zoty中欧
ITW
焊接大中华区
昆山zoty中欧
视频中心
联系zoty中欧
执法声明
网站地图
网站统计
苏公网安备32058302003164号 苏ICP备11040409号-1
zoty中欧
【网站地图】
【sitemap】